投服中心新办公场地搬迁项目供应商征集公告
发布时间:
2023-05-08
分享
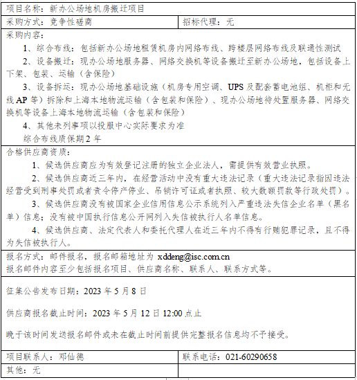
中证中小投资者服务中心就新办公场地搬迁项目以竞争性磋商的方式进行采购,诚邀符合项目资质要求的供应商参与。具体事项如下:

中证中小投资者服务中心就新办公场地搬迁项目以竞争性磋商的方式进行采购,诚邀符合项目资质要求的供应商参与。具体事项如下:

投服中心上市公司治理意见建议和虚假陈述诉讼业务电话:400-187-6699
地址:上海市浦东新区杨高南路288号13-15楼
沪ICP备15011044号-2 本网站支持IPv6访问
