首页
党的建设
党建动态
|
学习园地
新闻动态
中心新闻
|
媒体报道
特色业务
行权服务
|
纠纷调解
|
维权服务
|
投资者服务
|
投资者教育
制度规则
行权规则
|
调解规则
投保研究
《投资者》
|
系列丛书
|
投服研究
|
投服论坛
|
投资者调查
关于我们
中心介绍
|
招聘信息
|
联系我们
首页
>
关于我们
>
中心介绍
> 信息公开
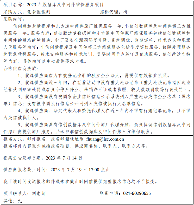
2023年数据库及中间件维保服务项目供应商征集公告
发布时间: 2023-07-14
分享
QQ好友
QQ空间
微信好友
新浪微博
中证中小投资者服务中心就2023年数据库及中间件维保服务项目以竞争性谈判的方式进行采购,诚邀符合项目资质要求的供应商参与。具体事项如下:
2023年数据库及中间件维保服务项目供应商征集公告.docx
上一篇:
中证中小投资者服务中心有限责任公司、中证资本市场法律服务中心有限责任公司办公场地搬运服务采购项目磋商公告补充说明
下一篇:
办公场地搬运服务供应商采购